装配率是评价装配式建筑的重要指标之一,也是政府制定装配式建筑扶持政策的主要依据指标。装配率不同于预制率,装配率是单体建筑室外地坪以上的主体结构、围护墙和内隔墙、装修和设备管线等采用预制部品部件的综合比例。预制率是工业化建筑室外地坪以上主体结构和围护结构中预制构件的混凝土用量占对应部分混凝土总用量的体积比。简而言之,预制率单指预制混凝土的比例,而装配率除了需要考虑预制混凝土之外还需要考虑其他预制部品部件(如一体化装修、管线分离、干式工法施工等)的综合比例。
各地对装配式建筑的考核大多只要求装配率,少数地区除要求装配率外对预制率也有要求,如北京就有明确的要求“采用装配式混凝土建筑的项目,其装配率应不低于50%;且建筑高度在60米(含)以下时,其单体建筑预制率应不低于40%,建筑高度在60米以上时,其单体建筑预制率应不低于20%”。
装配率的计算
装配率的计算方法较为复杂,且国家标准和各地标准均不相同,按国家标准《装配式建筑评价标准》(GB/T 51129-2017)的规定,装配率应根据表1中评价项分值按公式一计算:

式中:P—装配率
Q1—主体结构指标实际的分值
Q2—围护墙和内隔墙指标实际的分值
Q3—装修和设备管线指标实际的分值
Q4—评价项中缺少的评价项分值综合

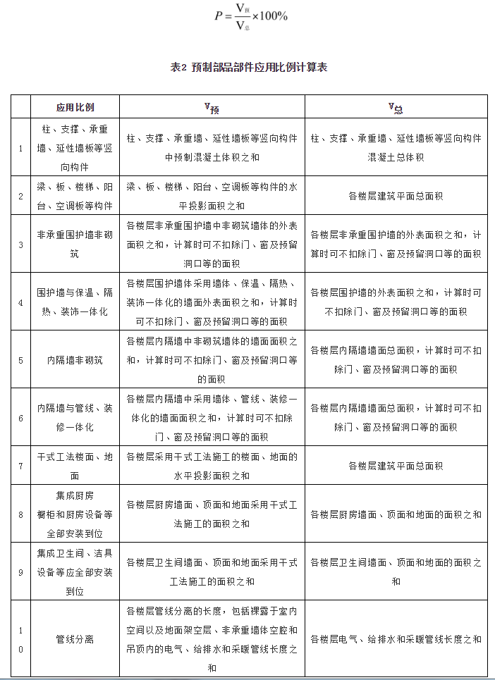
表 1 中各应用比例可按表2中V预、V总值按公式2计算:

需要注意的是在以下情况下后浇混凝土可以计入预制混凝土体积(面积)计算:
1、预制剪力墙板之间宽度不大于600mm的竖向构件现浇段和高度不大于300mm的水平后浇带、圈梁的后浇混凝土体积;
2、预制框架柱和框架梁之间的柱梁节点区的后浇混凝土体积;
3、预制柱间高度不大于截面较小尺寸的连接区后浇混凝土体积;
4、预制构件间宽度不大于300mm的后浇混凝土带水平投影面积。
装配式建筑的要求
被评价单体同时满足下列要求时,可被确认为装配式建筑:
1、主体结构部分的评价分值不低于20分;
2、围护墙和内隔墙部分的评价分值不低于10分;
3、采用全装修;
4、装配率不低于50%。
装配式建筑主体结构竖向构件中预制部品部件的应用比例不低于35%时,可进行装配式建筑等级评价。装配式建筑评价等级划分为A级、AA级、AAA级,具体要求如下:
1、装配率为60%~75%时,评价为A级装配式建筑;
2、装配率为76%~90%时,评价为AA级装配式建筑;
3、装配率为91%级以上时,评价为AAA级装配式建筑。
各地装配率计算细则
2016年9月27日国务院办公厅发布《关于大力发展装配式建筑的指导意见》(国办发〔2016〕71号)文件后,各地陆续出台了装配式建筑专门的指导意见和相关配套措施。部分地区对装配率的计算规则做了深化,加入了一些加分项,如武汉市规定实行工程总承包、应用信息化管理、使用新型模板系统等均可加分。具体计算细则需要根据当地政府的文件执行,文件原文可在各地住房和城乡建设厅官网上下载。以下简单列举部分省市出台的《装配式建筑装配率计算细则》:

联系地址:德州市经济技术开发区红都路956号
联系电话:0534-2109518
传真:0534-2109698
邮箱:[email protected]
周经理:18963003578

微信扫一扫
WECHAT SCAN