我国装配式建筑已经发展了近70年,从手工作业到机械化生产、从借鉴到自我创新,有过高潮也经历过低谷。进入21世纪,在“环保趋严+劳动力紧缺”背景下,装配式建筑迎来发展新契机。
2013年以来,中央及地方政府持续出台相关政策大力推广装配式建筑,加之装配式技术发展日趋成熟,形成了如装配式框架结构、装配式剪力墙结构等多种形式的建筑技术,我国装配式建筑行业迎来快速发展新阶段。
制造业转型升级大背景下,中央层面持续出台相关政策推进装配式建筑行业的发展。2016年9月国务院办公厅发布《关于大力发展装配式建筑的指导意见》中指出要多层面、多角度的发展装配式建筑行业。近几年,一系列政策的颁布,加快了我国装配式建筑行业的发展。

为指导和促进“十三五”时期建筑业持续健康发展,2017年5月4日,住房城乡建设部发布《建筑业发展“十三五”规划》,全国建筑业总产值年均增长7%。其中对于建筑节能及绿色建筑方面提出具体目标:城镇新建民用建筑全部达到节能标准要求,能效水平比2015年提升20%。
到2020年,城镇绿色建筑占新建建筑比重达到50%,新开工全装修成品住宅面积达到30%,绿色建材应用比例达40%。装配式建筑面积占新建建筑面积比例达到15%。

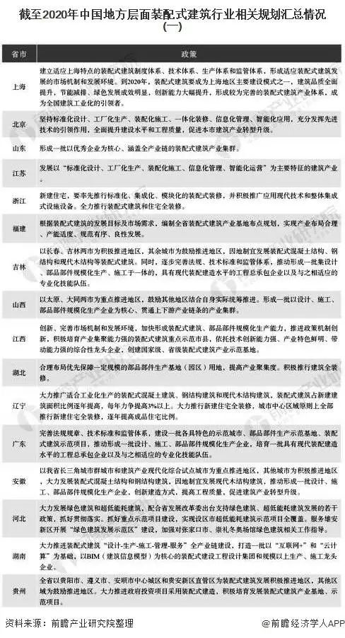
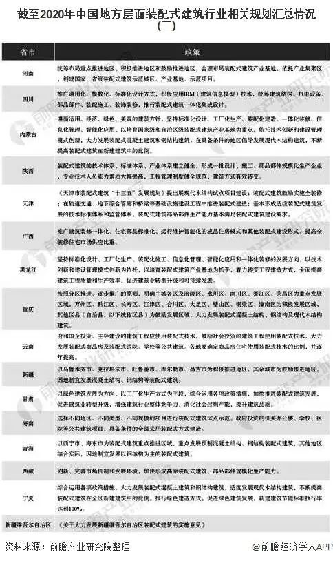
除了中共中央、国务院、住房城乡建设部等部分颁布一系列政策外,各省市也出台一些举措来促进装配式建筑行业的发展。目前我国各个省、市、自治区均已发布文件表示在未来10年内发展装配式建筑,并制定了工作目标和政策支持。


根据“到2020年提出的装配式建筑占比目标”可将这些省市划分为三类:积极型(明确提出到2020年实现装配式建筑占比达到30%以上的目标)、稳健型(到2020年实现装配式建筑占比达到15-20%以上)、迟缓型(没有明确目标或详细目标,或目标不超过15%)。



联系地址:德州市经济技术开发区红都路956号
联系电话:0534-2109518
传真:0534-2109698
邮箱:[email protected]
周经理:18963003578

微信扫一扫
WECHAT SCAN