一、PC构件行业概况
PC(混凝土预制构件)是指在构件厂通过定型模具、用满足设计要求的钢筋、混凝土等绑扎、浇筑完成的构件。预制构件运输到施工现场,进行吊装、拼装施工,形成装配式建筑。
PC构件的生产流程通常包括模具组装,安装钢筋,摊铺、浇筑、振动及养护,脱模,由模具组装到脱模,完成一轮PC构件生产需8–24小时,一轮可生产大量PC构件。
PC构件行业产业链示意图

资料来源:公开资料整理
对于装配式混凝土结构,其PC构件以安装方向进行分类,可细分为三类:
PC构件的分类

资料来源:华经产业研究院整理
二、PC构件行业市场现状分析
近年来,在国家的大力推广下,装配式结构已经在我国得到了普遍的推广应用。从2020年5月份住房和城乡建设部发布的《2019装配式建筑发展概况》来看,2019年中国装配式建筑新开工建筑面积为4.18亿平米,同比增长44.64%。
2016-2019年全国装配式建筑新开工建筑面积及增长

资料来源:住建部,华经产业研究院整理
从2019年我国新开工装配式建筑结构上来看,装配式混凝土结构/钢结构分别占比65.4%、30.4%,装配式混凝土依然占主要比例。
2019年新开工装配式建筑结构分类(单位:%)

资料来源:住建部,华经产业研究院整理
随着装配式混凝土结构建筑的快速发展,据统计,2018年中国PC构件行业市场规模达到148亿元,同比增长164.29%;2013-2018年复合增长率为120%。预计到2023年中国PC构件行业市场规模将突破3000亿元。
2013-2023年中国PC构件行业市场规模及增长

资料来源:公开资料整理
从区域上来看,京津冀、长三角、珠三角三大重点推进地区新开工装配式建筑占全国的比例为47.1%,东部发达地区持续引领全国发展。
2019年中国各省市装配式混凝土构件生产产能Top.10

资料来源:住建部,华经产业研究院整理
PC构件成本主要包括生产成本、运输费、营销费用、财务费用、管理费用和税费等。与现浇构件相比,PC构件增加了工厂生产和物流环节。其中,生产成本占比最.高,生产成本分为直接生产成本和间接生产成本。直接生产成本主要包括材料费、人工费、模具费等;间接生产成本主要包括购置土地形成的无形资产摊销、厂房及设备等固定资产折旧等费用的分摊。运输费包含了构件从厂家生产到消费者所在场地的所有运输费用。
在PC构件成本中,直接生产成本占55%~65%,其中占比最.大的是材料费、人工费和模具费;间接生产成本占8%~12%,主要系各类资产折旧和费用摊销所致。
PC构件成本构成

资料来源:公开资料整理
相关报告:华经产业研究院发布的《2020-2025年中国PC构件行业市场前景预测及投资战略研究报告》
三、PC构件行业竞争格局分析
市场份额方面,远大住工(含联营工厂)是全国PC构件生产市场的最.大参与者,2019年市场份额占比达到16.5%。其他主要参与者有中国建筑、上海建工、北京住宅产业化集团、中民筑友等,其市场份额分别占比16.5%、9.9%、4.6%、2.9%、2.9%,其他企业市场份额占比66.5%。
2019年中国PC构件企业市场份额占比(单位:%)

资料来源:公开资料整理
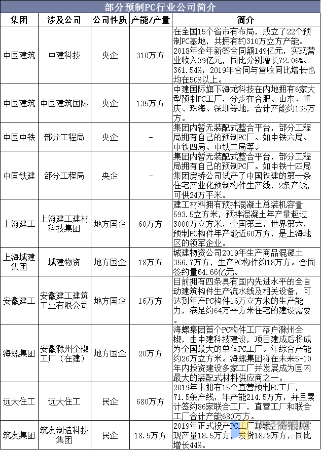
目前我国建筑央企、地方国企、民营企业均有部分龙头企业深入布局,远大住工产能居国内第.一。2019年我国拥有预制混凝土构配件生产线2483条,设计产能1.62亿m³,其中远大住工自营+联合工厂合计产能达680万方,规模居行业第.一。中国建筑旗下拥有2大平台拥有规模较大且集中的预制PC产能,包括专注于装配式建筑的平台中建科技,拥有产能约310万方,港股上市的孙公司中国建筑国际旗下的装配式建筑平台中建海龙科技,拥有产能约135万方;中国中铁和中国铁建旗下部分工程局也有预制PC工厂;上海建工拥有产能约60万方;上海城建集团旗下城建物资2019年产量约18万方;安徽建工旗下已建成约16万方产能;海螺集团2020年开工建设全国最.大单体PC工厂;筑友智造科技集团目前已投产10家工厂,产量约19万方。
部分预制PC行业公司简介

资料来源:公开资料整理
四、装配式建筑PC构件深化设计中存在的问题分析
实践工作发现,在装配式建筑PC构件深化设计过程中,存在多方面的问题,其设计问题的存在倘若得不到有效解决,则会影响后续装配式建筑PC构件施工质量及安全性。具体问题为:
1、节点连接设计问题;节点连接深化设计问题,具体涉及三方面的内容:
节点连接设计问题

资料来源:华经产业研究院整理
2、与设备安装要求不符;装配式建筑PC构件深化设计中,除了节点连接问题之外,还包括与设备安装要求不符的问题,具体包括以下几个方面的内容:
与设备安装要求不符

资料来源:华经产业研究院整理
3、装配式建筑PC构件施工问题;具体包括以下几个方面的内容:
装配式建筑PC构件施工问题

资料来源:华经产业研究院整理
五、装配式建筑PC构件深化设计问题的应对措施
装配式建筑广泛应用在现代建筑工程项目施工中,满足了人们当下对建筑低成本、低消耗等要求。但是装配式建筑PC构件设计中还存在一系列问题,直接影响装配式建筑整体施工质量。因此,装配式建筑PC构件深化设计过程中,要统筹考虑施工因素,并细化节点构造措施,强化BIM技术辅助深化设计,以此优化装配式建筑PC构件深化设计,进一步为建设高质量的装配式建筑奠定良好的基础。
装配式建筑PC构件深化设计问题的应对措施

资料来源:华经产业研究院整理
联系地址:德州市经济技术开发区红都路956号
联系电话:0534-2109518
传真:0534-2109698
邮箱:[email protected]
周经理:18963003578

微信扫一扫
WECHAT SCAN