一、 装配式建筑 11 问
Q :什么是装配式建筑?
装配式建筑是指将建筑的部分构件在工厂进行标准和批量预制后,运输到施工现 场后进行吊装与连接而成的建筑,从而实现建筑过程从"建造"到"制造"的转变。通俗的讲,装配式建筑技术让建房子变得像“搭积木”一样。常见的构件种类有: 外墙板,内墙板,叠合板,阳台,楼梯,预制梁,预制柱等。

按主体结构的不同,装配式建筑可分为装配式混凝土建筑、装配式钢建筑、装配 式木建筑三大类型。据住建部统计,装配式混凝土建筑占比 64%,具有成本低及 试用范围广的特点,装配式钢建筑占比 30%,装预制配式木建筑占比 6%。
(1)装配式混凝土结构 PC 应用场景包括住宅、办公楼、教学楼、医院大楼等;
(2)装配式钢结构 PS 以钢柱及钢梁作为主要的承重构件,主要应用于大跨度厂 房、体育馆、超高层办公楼等建筑;
(3)装配式木建筑主要用于别墅、仿古建筑等有特殊建造要求的建筑。



Q :装配式建筑的特点及综合优势?
与传统现浇式建筑作业相比,装配式建筑在节约人力、缩短工期、环境友好、提 高施工质量和效率等方面都有明显改善。以预制率为 35%左右的 30 层装配式混 凝土住宅项目和同等规模的传统建筑项目比较,装配式建筑能将工期缩短 30%左 右,施工人数减少 70%/100 人,同时,装配式建筑能够节约资源和能源消耗,有 效降低粉尘、噪声与建筑废物等环境污染。


(1)节能环保。
装配式装修作业过程中采用干式施工,施工工地无火、无水、无尘、无味,不用 焊割、不用水泥、不搭纱布,从而噪声污染、粉尘污染、水污染极小,建筑垃圾 明显少于传统现场浇筑方式。
(2)施工周期短。
装配式建筑的预制件可在工厂内完成,养护时间短,施工现场可以快速完成安装, 缩短工期。同时,装配式建筑可同时多层施工,盖主体可同步内部装修,实现立 体交叉作业,施工速度更快。全装配式项目比传统建造方式节省 3/4 的工期;若 以预制率为 35%左右的 30 层装配式混凝土住宅项目为例,传统建设周期是 28 个 月,装配式建筑施工可以减少至 20-22 个月。

(3)节省人力。
装配式建筑构件的工厂化生产可降低对人工的依赖,并可节约现场施工人员数量, 降低施工人员的工作强度。装配式施工相对于传统方式至少可节约一半左右的人 力。

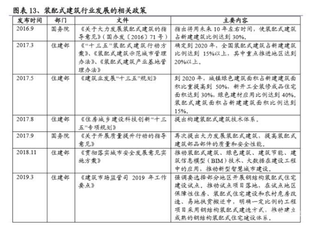
Q: 对装配式建筑行业的政策鼓励
装配式建筑已经成为我国建筑业发展的主要方向,受到国家和各级政府的鼓励和 支持。
2016 年是装配式建筑行业的政策推进元年。国务院、住建部陆续出台《建筑产业 现代化发展纲要》、《关于大力发展装配式建筑的指导意见》、《“十三五”装配式建 筑行动方案》等一系列重要文件。而后,全国各地省市陆续出台百余项装配式建 筑专门指导意见和相关配套措施,通过优先安排用地、税收优惠政策、容积率奖 励、政府补助等优惠政策切实推动装配式建筑发展。
北京:到 2020 年装配式建筑占新建建筑面积的比例达 30%以上,政府给与面 积奖励、财政奖励、增值税即征即退等优惠政策;
天津:要求新建的公共建筑 100%采用装配式,中心城区、滨海新区核心区和 中新生态城商品住宅 100%采用装配式;
上海:要求装配式建筑单体预制率 45%以上或装配率 65%以上,外环线以内 100%采用装配式,装配整体式建筑示范项目每平方米补贴 100 元;
广东:要求深圳装配式占比 35% 以上,新建居住建筑和政府投资类公共建筑 100%采用装配式,政府给与优先安排用地计划指标、增值税即征即退、资金 补助等优惠政策……

总结来看,国务院及住建部提出:2020 年,全国装配式建筑占新建建筑比例达到 15%以上,其中重点推进地区达到 20%以上。2020 年要培育 50 个示范城市、200 个产业基地、500 个示范工程,30 个创新基地。2025 年,争取做到全国装配式建 筑占新建建筑比例达到 30%以上。

Q: 装配式建筑的发展前景及海外成熟市场经验
自上而下的政策推动下,装配式建筑行业呈爆发式增长。根据政策指引,2025 年 装配式建筑行业的渗透率将达到 30%以上,若以我国每年新增城镇新建建筑面积 约 21 亿平方米估算,届时新增装配式建筑面积将达到 6.3 亿平方米以上,保证了 未来 5 年的年复合增速在 17%以上。考虑到实现一定规模效应后的装配式成本将 显著下降,而传统建造成本上升的趋势是不可逆的,因此装配式将成为市场化选 择,届时实际需求可能实现更快的增长。

对标海外市场。德国、法国、美国、日本等发达国家在装配式建筑行业已经发展 到相对成熟的阶段,装配式建筑的市场渗透率高达 32%-70%。对标海外成熟市场, 中国装配式建筑行业目前只有不足 5%的市场渗透率,远低于发达国家。
日本发展经验
日本装配式建筑行业的兴起源自二战后日本房屋损毁,快速解决居民住宅不足的 迫切性。自此,装配式建筑的标准化、模块化理念开始形成,政府主导下,经济 激励政策完善,并于 80 年代末发展成熟。期间,日本装配式建筑经历了规格量产 型-企划量产型-追求高附加值-资源循环利用等阶段。目前,日本装配式建筑渗透 率甚至已接近 90%,以低层住宅木结构和多高层集合住宅 PC 结构为主,具有大 规模批量生产标准产品,同时满足多样化需求的领先经验。
德国发展经验
德国装配式建筑的早期大规模应用主要为解决战后住房的短缺问题。建造方式严 重依赖预制混凝土大板技术体系,并于 90 年代之前受到普遍欢迎。但受限于当时 《雅典宪章》城市规划指导思想的局限性,以及经济及技术条件的限制,PC 建筑 过分强调整齐划一,建筑单元、户型、建筑构件大量重复使用,德国大板建筑如 今已饱受“建筑单调、僵化、死板,缺乏特色,缺少人性化”等诟病,部分项目已 被迫拆除。取而代之的是追求建筑的个性化,设计的精细化、强调建筑耐久性的 综合技术解决方案,建筑构件大量实行标准化、模数化。
Q :PC 及 PS 构件的经济适用性
装配式建筑较传统现场浇筑的成本略高,并限制了其在国内的推广应用,形成规 模经济有助于降低装配式建筑生产成本。据骏业建科统计,20%-55%的预制率下, 装配式混凝土结构较传统现场浇筑的成本高 128-255 元/㎡,预制率越高,成本越 高;从各省市的调查案例来看,PC 造价较传统造价高 200-800 元/㎡,PS 造价更 高,节省的人工成本目前仍不足以弥补较高的构件材料费。


我们认为,装配式建筑行业在发展初期受政策推动的影响更明显,一定规模效应 后,装配式具有更强的经济适用性,而传统建造成本上升的趋势是不可逆的,装 配式将成为市场化选择,届时将实现更快的需求增长。首先,愿意从事传统建筑 业的工人日益减少,建筑业农民工人数自 14 年持续回落,而农民工收入上涨压力 较大,14 年以来,平均每年工资涨幅 7.3%。此外,老龄化在建筑行业日益严重, 农民工平均年龄从 2008 年的 34 岁升至 2018 年的 40.2 岁。劳动力成本上升和日 益严格的环保将倒逼传统现浇式建筑向装配式建筑转型。

Q: 装配式混凝土结构较装配式钢结构的发展难度更大?
钢结构相比于混凝土结构更具有做装配式的优势,主要体现在:对于钢结构而言, 钢构件一直以来都是由钢结构公司加工完成后运至现场吊装,主体结构本来就是 装配式的概念,与普通钢结构没有区别。装配式钢结构与普通钢结构的主要区别 在于墙体,普通钢结构的墙体在现场砌筑完成,而装配式钢结构会要求用预制的 外挂墙板等;同时室内装修系统和设备管线,装配式钢结构也要采用集成化。

对于混凝土结构而言,主体结构原本主要采用现浇方式建造,与装配式的理念差 距较大,技术限制成为短期制约。目前国内真正掌握预制混凝土结构技术的企业 并不多,因而在实际工程中,装配式混凝土结构的推广过程中常常面临诸多问题:
1)成本不可控的升高。现浇方式建造的混凝土结构,在设计时没有模块化的考虑, 构件尺寸和种类多样化。目前很多预制混凝土项目碰到的问题就是,强行采用工 厂预制生产构件,每一个新项目都需要重新制作混凝土构件的模板且模板种类众 多,因此成本大幅上升,且很难控制。
2)钢筋混凝土的装配式施工工艺比钢结构复杂。
传统现浇方式建造时施工工艺粗放,构件之间连接相对随意,对混凝土内部钢筋 的位置也要求不高;改用装配式后,关键工艺是灌浆套筒,即构件之间的钢筋采 用灌浆套筒或螺栓等方式连接。 钢筋连接的数量和种类多、结构复杂、对钢筋位 置有较高要求,连接的施工难度也较大,同时,目前尚没有成熟的技术来监测套 筒内部钢筋连接是否到位,一旦出现问题,将会成为非常严重的安全隐患。
部分连接处仍需采用现浇方式连接,但结构整体性较全现浇结构有所下降。不少 PC 工程只预制楼板、楼梯板、内墙板等非抗震构件,就是为了避免剪力墙等抗震 构件安装时出现钢筋连接不上的情况。


3)现场吊装难度大。钢筋混凝土构件的重量会明显大于钢结构,钢筋混凝土内部 需要跟外界连接的钢筋又多,现场吊装难度明显高于钢结构。
综上,装配式钢结构相对于装配式混凝土结构而言,设计理念贴合,施工工艺简 单,钢结构有做装配式建筑的天然优势。
Q: 产业链和经营模式
装配式建筑的上游主要是水泥、钢铁、木材等原材料以及构件生产和组装设备, 中游是各类预制构件的生产商及现场组装的承包商,下游是建筑项目开发商。

PC 构件厂作为生产商,依赖上游的研发设计和下游的施工管理,如远大住工。一 个典型的 PC 项目流程包含研发、设计、生产、施工、运营及维护等环节。其中, PC 构件生产工艺流程包含 4 个步骤:(1)模具组装,(2)安装钢筋,(3)摊铺、 浇筑、振动及养护, (4)脱模和成品检验。由模具组装到脱模,完成一轮 PC 构 件生产需要 8-24 小时。

典型 PS 企业分为两种经营模式:
1)以钢结构制造为主,采用制造加工费+原材料价格的定价模式经营,通过低成 本战略实现竞争优势,如鸿路钢构。
2)从设计到加工制造、现场安装的全产业链覆盖,加工制造产能主要用于自供, 通过承揽钢结构工程总承包或专业分包工程赚取设计、施工费。以中建钢构、精 工钢构为代表的大部分钢结构企业采用了这种经营模式,通过在技术zhuanli、工程 业绩方面的不断积累,形成一定竞争优势。
Q : PC 构件厂投资门槛低,构件运输半径短
进入 PC 构件行业的资金门槛并不高,选址(布局)和规模定位是核心考量因素。年产 15 万立方的一个 PC 构件厂,不含土地的资本支出约为 2 亿元,资本开支的 方向包括工厂建设,设备购置,运营资本投入等。PC 构件有严格的运输半径,因 此,生产基地的选址应在主要市场的合理运输半径以内。
PC 构件体积和重量较大,外形多样化,不宜长距离运输,合理的运输半径在 150 公里至 200 公里,运费宜在 300 元/立方米以内,约占 PC 售价的 10%。

Q: 市场集中度
PC 构件市场集中度较低。(1)由于 PC 构件的运输半径不宜超过 300 公里,PC 企业容易霸占山头、各自为营。(2)装配式建筑推进较快的地区主要集中于大城 市群,高昂的地价对工厂扩张有所阻碍。除远大住工外,上海建工、中国建筑国 际、中建科技、亚泰集团、筑友智造科技、华阳国际,在 PC 行业也有一席之位。

根据中国钢结构协会的统计,目前我国钢结构企业在 2500 家左右,拥有钢结构 制造企业资质的单位有 510 家,年产 10 万吨以上的企业仅 50 多家,其他多数 为年产 1 万吨以下的中小企业,大部分企业生产规模不高,整体市场较为分散。 产量最.大的为鸿路钢构,占全行业比重仅为 2.09%,TOP6 占比仅 6.06%。同时, 行业集中度有持续提升的可能。

Q: 企业竞争战略
行业发展初期,产业链上下游之间存在信息差和资源差异是获取项目的隐形壁垒。 随着行业日渐完善,我们认为,制造业的竞争依靠规模化生产及柔性生产,大规 模实现定制化需求是这个行业生存能力的最.大挑战。同时,核心经济圈的工业用 地获取难度很大,而 PC 预制件有很强的运输半径限制,工厂布局的地域广度与 辐射面决定了 PC 构件生产企业的业务发展空间。
Q: 市场培育的难点
装配式建筑在我国仍属新兴行业。
1)正如我们前文提到的,生产企业难以从大规模标准化生产中获得成本优势,造 价偏高限制了装配式的大规模应用。
2)施工流程、施工队伍的专业性不强、缺乏可靠的质量安全监测手段等,导致装 配式的产业链不完整,特别是装配式混凝土结构的建筑质量易受施工水平影响。
总结来看,我们认为,装配式建筑行业在发展初期受政策推动的影响更明显,一 定规模效应后,装配式具有更强的经济适用性,而传统建造成本上升的趋势是不 可逆的,装配式将成为市场化选择,随着产业链逐渐成熟,届时将实现更快的需 求增长。较装配式混凝土结构而言,钢结构更具备做装配式的天然优势,需求斜率或更陡。
装配式进入收获期,PC 构件爆发式增长。

4.2、 规模效应带来“量变”发展,智能系统支撑“质变”升级
PC 的竞争依靠规模化生产及柔性制造,即大规模实现定制化需求是这个行业生 存能力的最.大挑战。
PC 构件生产有较强的规模效益,规模越大,与传统建筑方式进行成本对比的优 势将更加突显,综合运营成本也会更低。以模具为例,当模具使用率提高后,折旧摊销成本就会变得更低。
五、 投资逻辑
政策推动+市场化需求,蓝海市场可期。装配式建筑行业在发展初期受政策推动的 影响更明显,一定规模效应后,装配式具有更强的经济适用性,而传统建造成本 上升的趋势是不可逆的,装配式将成为市场化选择,随着产业链逐渐成熟,届时 将实现更快的需求增长。较装配式混凝土结构而言,钢结构更具备做装配式的天然优势,需求斜率或更陡。
……
(报告观点属于原作者,仅供参考。报告来源:兴业证券)


海天集约式高产能PC生产线



联系地址:德州市经济技术开发区红都路956号
联系电话:0534-2109518
传真:0534-2109698
邮箱:[email protected]
周经理:18963003578

微信扫一扫
WECHAT SCAN